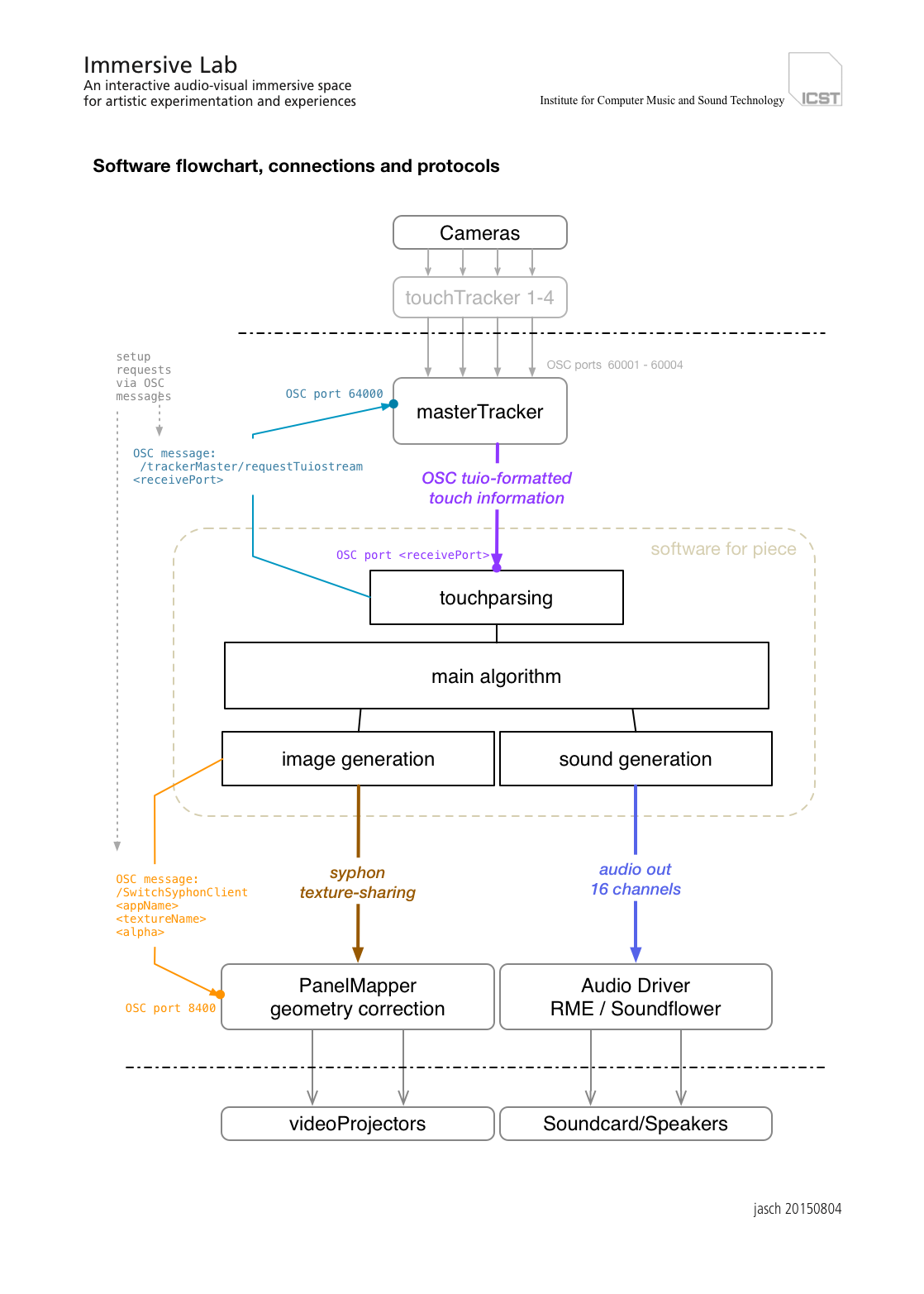
This page collects the technical documentation for artists that are creating work for the Immersive Lab.

Specification Document
Download the technical specification sheet for artists as PDF
Here is the same document as single pages for screen viewing:
Simulator
Download the immersiveLab software simulator here
Example Code
A collection of code examples for various environments: MaxMSP, Processing, Supercollider, OpenFrameworks, Pure Data (audio only)
Contains examples of setting up the audio, sharing the image (texture) and handling the touch data, plus a collection of recorded multi-touch interactions necessary for testing.
Download the example code package here
Video Tutorials
This is a quickstart video showing how to setup and work with the simulator using ‘Clocks and Clouds‘ as example (be sure to watch in Fullscreen & HD)
Here is a video showing how to set up a project for the immersiveLab, specifically setting up the audio, image and touch connections (demo with MaxMSP and Processing, using the simulator).





